前言
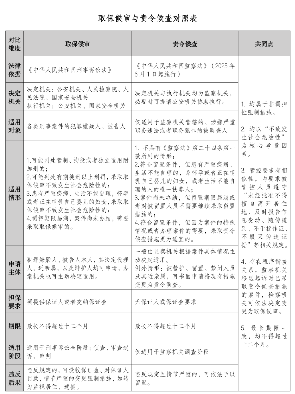
2025年《监察法》修订实施后,“责令候查”措施正式落地,虽与“取保候审”同为非羁押性强制措施,却在适用阶段、启动程序等方面差异显著。本文整理9大核心对比维度,精准拆解二者法律依据、适用对象等关键区别要点,帮你轻松读懂、快速分清二者差异,理清内在关联,高效掌握法律实操要点!
取保候审与责令候查对照表


作者简介


黄玲昊
联系方式:135 5711 3913
中共党员,专职律师,法律硕士,曾在检察院从事刑事检察工作近10年,先后担任多家国企、民企的法律顾问,在刑事辩护、企业合规、公司治理等领域执行了大量诉讼及非诉讼业务,具有丰富的实务经验。
